Multibarevné světlo

Při kreativním fotografování jsou velmi užitečná různobarevná světla. Většinou se jedná jen o zdroj světla s určitým barevným odstínem, případně barevným filtrem, které je možné měnit. Výměna filtru však není příliš praktická, a právě zde přichází na řadu elektronika. Díky barevným led diodám použitých v následující konstrukci je možné vytvořit světelný zdroj téměř libovolné barvy.

Popis funkce

Opravdu, multibarevné světlo není název vůbec nadsazený, neboť barvy jsou skládány stejným způsobem, jako je tomu například v obrazovce. Jedná se o tzv. aditivní skládání barev, kdy se sčítá jas tří základních světel (červené, zelené a modré). Bílé světlo tedy tvoří všechny tři barvy, a opačně: černá je nedostatek světla.

Jako zdroje základních barev jsou použity led diody odpovídající barvy, jejichž jas je možné regulovat, a tím docílit všech barevných kombinací, jaké umožňuje RGB prostor. Navíc většina snímačů digitálních fotoaparátů rozkládá světlo právě na tyto barevné složky.

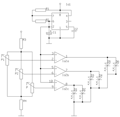
Led diody jsou řízeny pulsně šířkovou modulací. Zdrojem kmitů je v tomto případě časovač 555 zapojený jako astabilní klopný obvod pracující na kmitočtu přibližně 680 Hz. Poněkud netradičně zůstal vývod 3, na kterém je výstup kmitů, nevyužit. Kmity na něm mají obdélníkový průběh, který je pro toto zapojení zcela nevhodný. Naopak, na vývodech 2 a 6, které snímají napětí na kondenzátoru a překlápí RS klopný obvod v časovači, se vlivem nabíjení a vybíjení kondenzátoru vyskytuje signál, jehož průběh je přibližně trojúhelníkový a pohybuje se v intervalu 1/3 a 2/3 napájecího napětí.

Dál jsou na řadě komparátory, které porovnávají napětí z časovače přivedené na neinvertující vstupy s napětím, které je vytvářeno jedním ze tří potenciometrů rovněž v rozsahu 1/3 až 2/3 napájecího napětí. Potenciometry společně s odpory R3 a R4 rozdělují napájecí napětí na třetiny. V okamžiku, kdy napětí na neinvertujícím vstupu překročí napětí na invertujícím, komparátor se dostane do saturace a na výstupu se objeví kladné napětí; v tomto stavu setrvá tak dlouho, dokud napětí na neinvertujícím vstupu neklesne pod úroveň nastavenou příslušným potenciometrem Otáčením potenciometru se mění šířka pulsu - tedy doba, po jakou svítí led dioda. Vše se děje velmi rychle a lidské oko vnímá různou délku pulsu jako různý jas.

Konstrukce

Jak je patrné z fotografií, rozhodl jsem se rozdělit přístroj na dvě části: řídící elektroniku a reflektor. Části jsou navzájem propojeny S-video kabelem.

Jelikož led diody jsou zdrojem bodového světla, je nutné, zvláště je-li zdroj světla blízko fotografovanému objektu, před ně umístit nějaký difuzér. Já použil obyčejné plexisklo ze svítilny, ve které jsou umístěny led diody. Sklíčko je samo o sobě čiré, je nutné jej něčím zneprůhlednit. Nejlepší způsob, jak toho dosáhnout je poškrábat obě strany sklíčky něčím jemným, například zubní pastou s mikrogranulemi nebo nějakým tekutým pískem, možností je mnoho. Důležité je, aby sklíčko dostatečně rozptylovalo bodové světlo led diod.

Ke stažení


Vložit nový komentář

Jméno
E-mail
Kód Napište sem druhé slovo této věty
Text

Komentáře k článku

Zatím nebyly přidány žádné komentáře
:: Úvod :: Elektronika :: Programy :: Ostatní :: Kontakt ::

Vyhled�v�n�

Novinky

18. 6. 2010 Graf funkce 18. 6. 2010 Barvy 18. 6. 2010 Běh widows
KonstrukceSvětelné efekty s 7489Hodiny, stopky, skóreMultibarevné světloDetektor EMSPraxeBarevný kód rezistorůČasovač 555